功率半導體器件錫膏解決方案深圳福英達分享:功率半導體器件功率循環測試與控制策略
功率半導體器件錫膏解決方案深圳福英達分享:功率半導體器件功率循環測試與控制策略
錫膏_焊錫膏_超微焊料_助焊膏生產商-深圳福英達是一家集錫膏、錫膠及合金焊粉產、銷、研與服務于一體的綜合型錫膏供應商, 是工信部焊錫粉標準制定主導單位,產品涵蓋超微無鉛印刷錫膏,超微無鉛點膠錫膏,超微無鉛噴印錫膏,超微無鉛針轉移錫膏,超微無鉛免洗焊錫膏,超微無鉛水洗錫膏,高溫焊錫膏,中高溫焊錫膏,低溫焊錫膏,7號錫膏、8號錫膏,低溫超微錫膠,中高溫錫膠,各向異性導電膠,金錫錫膏,金錫錫粉,多次回流錫膏,激光錫膏,微間距助焊膠,高溫無鉛錫膏,低溫錫鉍銀錫膏,低溫高可靠性錫膏,無鉛焊膏錫鉍銀錫膏/膠,SAC305錫膏,低溫高可靠性錫膏&錫膠,無銀&錫銅錫膏,超微焊粉,Low alpha無鉛焊料,Low alpha高鉛焊料,SMT粉,定制焊料。擁有從合金焊粉到應用產品的完整產品線,可制造T2-T10全尺寸超微合金焊粉的電子級封裝材料。

導 讀
簡而言之,一個是運動發熱,一個是高溫中暑。
Fitech
功率循環測試
功率循環測試
由于在功率循環測試中的被測試器件的發熱部分集中在器件工作區域,其封裝老化(aging)模式與正常工作下的器件相類似,故功率循環測試被認可為最接近于實際應用的功率器件可靠性測試而受到廣泛的關注。

功率循環測試過程中,器件內部溫度分布以及應力變化
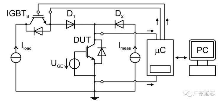
功率循環測試臺
功率循環測試臺是用于功率器件進行功率循環測試的設備,其設計原理并不復雜。在試驗臺中,通過電流源供給負載電流給被測試器件,電流/電壓探頭實時監控被測試器件的電流/電壓數據,控制器操控電流源實現負載電流按既定時間中斷。設備整體的主要成本在電流源與控制器,設備的設計難度在于程序控制以及數據采集硬件。

功率循環測試設備簡圖
檢測時間點和被測參數
在功率循環測試過程中,直接檢測的數據是器件電壓降,負載電流以及器件底部溫度。通過選取數據采樣的時間點,收集被測試器件在最高溫與最低溫時的電壓與器件底部溫度變化,進而通過計算得出器件芯片溫度變化以及器件內部的熱阻變化。

功率循環測試中,檢測時間點以及被測試參數
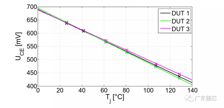
由于大多數器件在測試中是處于被封裝狀態,其內部溫度不可通過直接手段進行檢測,故在功率循環測試中,器件內部芯片的溫度是采用K系數的方式進行間接計算而獲得的。K系數代表器件芯片的溫度敏感電學參數,其選取的原則在于簡單、可靠、敏感度高。硅基IGBT芯片的溫度一般采用Vce(集電極-發射極電壓)進行計算。同時Vce也能反映IGBT器件內部電流路徑的老化情況,5%的Vce增加被認定為器件損壞的標準。

IGBT器件的K系數(Vce-Tj 擬合線)
被測試器件的熱阻在功率循環測試中應當被實時監控,因為其反映了器件散熱能力的變化。熱阻通過下列方程簡單計算得出,20%的Rth增長被認定為器件失效的標準。

以下列功率循環測試中收集的數據為例,Vce在427.4k循環數左右發生階段跳躍,同時器件芯片的最高溫度(Tj,high)上升明顯。這表明器件芯片表面的鍵合線出現斷裂或脫落。而Rth無明顯變化,表明器件內部散熱層老化情況不明顯。

功率循環測試中的數據
上圖中的功率循環測試數據有一個明顯的缺陷,即測試數據的噪聲較大,無法準確反映器件內部的真實情況。出現這種缺陷的原因有:被測試器件電學連接不規范,功率循環測試設備的精度有限,測試數據監測時間點的選取失誤等等。

錫銀銅SAC錫膏 錫銀銅 SACS錫膏 錫鉍銀SnBiAg錫膏 錫鉍銀銻SnBiAgSb錫膏 錫鉍銀SnBiAgX錫膏 錫鉍SnBi錫膏 BiX 錫膏 金錫AuSn錫膏 錫銻SnSb錫膏 含鉛 SnPb錫膏 各向異性導電錫膠 微間距助焊膠

IFitech
功率循環測試-控制策略
功率循環測試-控制策略
在功率循環測試之中,被測試器件通過自身功率損耗引起的發熱來達到測試預設溫度。其中,器件結溫與其他參數的基本關系可由以下公式概括:

由上可知,測試所需要的器件結溫(Tj)可以通過調整器件的功率損耗(I*V),熱阻(Rth)以及冷卻板溫度(Tc,即殼溫,此處近似為冷卻溫度)來獲得。同時,器件導通時間(ton)也會對器件的結溫有所影響。
在上一講的介紹中,標準的功率循環測試即通過下圖的測試電路實現。被測試器件在固定導通時間,冷卻時間以及負載電流的情況下進行測試。由于鍵和線以及焊料層在測試過程中逐漸老化,器件的功率損耗隨之提升,而器件散熱情況逐漸惡化,兩者結合造成器件結溫升高并進一步加快器件封裝的損壞速度,最終使器件失效。

功率循環測試設備簡圖
功率循環測試-測試匯總
然而功率循環測試的控制策略并不僅此一種,殼溫Tc,功率損耗Pv以及結溫Tj皆可通過其他參數的調試使之在測試中保持恒定,用以量度器件在不同操作環境下的功率循環壽命。U. Scheuermann以及G. Zeng等人在控制策略的影響方面進行了深入的研究。
在U. Scheuermann的研究中,殼溫差(dTc),功率損耗(Pv)與結溫差(dTj)在測試過程中分別通過不同的參數調試而被固定,其中,器件的初始結溫差(dTj)都為125開爾文。最終測試結果可知,標準的功率循環測試相對于采用其他測試控制策略的測試更為嚴苛,器件的測試壽命最短。然而,測試控制策略的類型并未影響器件的失效機理,器件皆因鍵和線脫落而失效。芯片底部焊料層的情況在U. Scheuermann的研究中并未得到體現。

U. Scheuermann,不同控制策略下功率循環測試匯總

U. Scheuermann,不同控制策略下功率循環測試的結果
下圖中的鍵和線由于器件溫度以及電流分布不均造成熔斷。此種現象主要發生在當部分鍵和線已經脫落,而殘存的鍵和線無法負荷導通電流的情況下。

U. Scheuermann,功率循環測試造成的鍵和線失效
在G. Zeng的研究中,功率損耗(Pv)與結溫差(dTj)在測試過程中被固定,其所選擇的調控參數相對于U. Scheuermann的研究更為細化。但是結溫差dTj=87 K的初始實驗條件相較于U. Scheuermann的125 K差距較大,造成不同的失效機理(焊料層老化失效),使二者無法進行直接對比。但相同的是,固定導通、冷卻時間在G. Zeng的研究中仍然屬于最嚴苛測試控制策略。

G. Zeng,不同控制策略下功率循環測試匯總
下圖是功率循環測試中所得到的監測參數曲線,可以明顯看出結溫差(dTj)與熱阻值(Rth)在測試過程中同步變化,可知器件散熱惡化是造成器件溫度上升的主要因素。此種類型的測試參數曲線多出現于結溫差較低的測試中。

G. Zeng,標準功率循環測試中的參數監測
芯片底部的焊料層老化可以通過超聲波掃描顯微技術進行直觀的比較。

G. Zeng,功率循環測試造成的芯片底部焊料層失效
功率循環測試-標準控制策略
通過的已有的研究,可知標準的功率循環測試控制策略,即固定導通與冷卻時間以及負載電流的方法,可以最快速的得到器件的功率循環測試壽命。此種控制策略由于其測試操作簡便,設備結構簡單,效率高,貼近于實際應用場景的優點,被廣大廠商所采用的。其他類型的測試控制策略僅存在于特殊的測試需求中。
同時,IEC,AQG324等測試標準中,固定導通與冷卻時間的控制策略被列為標準的測試操作規范,通過更改測試控制策略來延長器件測試壽命從而通過測試標準的手段在此無法生效。

來源:廣東能芯

深圳市福英達20年以來一直深耕于微電子與半導體封裝材料行業。致力于為業界提供先進的焊接材料和技術、優質的個性化解決方案服務與可靠的焊接材料產品。提供包括LED微間距低溫封裝錫膏錫膠、LED微間距中溫高溫封裝錫膏錫膠、LED微間距低溫高強度錫膏錫膠、倒裝芯片封裝焊料、FPC柔性模塊封裝錫膏錫膠、植球/晶圓級植球助焊劑、凸點制作錫膏、PCBA錫膏錫膠、車用功率模塊封裝錫膏錫膠、車載娛樂封裝錫膏錫膠、車用LED封裝焊料、車載MEMS封裝焊料、軌道交通用IGBT封裝錫膏錫膠、基帶芯片系統級封裝錫膏錫膠、存儲芯片高可靠封裝錫膏錫膠、射頻功率器件封裝錫膏錫膠、多次回流封裝錫膏錫膠、物聯網安全芯片封裝焊料、支付芯片系統級封裝焊料、物聯網身份識別封裝焊料、MEMS微機電系統封裝錫膏錫膠、射頻功率器件錫膏錫膠、芯片封裝錫膏錫膠、攝像頭模組封裝專用錫膠、簡化封裝工藝免洗錫膏/錫膠、高可靠性水洗錫膏、低溫高強度錫膏/錫膠、便于返修的錫膏產品、高性價比錫膏方案、高可靠高溫Au80Sn20焊料、高可靠Low alpha 高鉛封裝焊料、高可靠水洗焊料、醫療設備高可靠性封裝錫膏錫膠、醫療設備系統級封裝焊料、復雜結構激光焊接錫膏錫膠、精密結構低溫封裝焊料解決方案。以及mLED新型顯示各向異性導電膠、mLED新型顯示微間距焊接助焊膠、mLED新型顯示高強度細間距錫膠、mLED新型顯示微間距低溫焊料、mLED新型顯示微間距SAC305錫膏、SMT低溫元器件貼裝錫膠、SMT低溫元器件貼裝錫膏、SMTSAC305系列錫膏、SMT微間距助焊膠、Low α無鉛焊料、SiP水洗錫膏、SiP無鉛無銀焊料、Low α高鉛焊料、MEMS水洗激光錫膏、MEMS低溫高可靠性錫膠、MEMS低溫高可靠錫膏、MEMS多次回流焊料、MEMSAu80Sn20金錫焊膏、功率器件高鉛焊料、功率器件水洗錫膏、功率器件無鉛錫膏、功率器件Au80Sn20金錫錫膏解決方案。

返回列表